background image

 

  «Да»                                                                                «Нет» 

 

 

«Да»                                                                                        «Нет» 

 

 

 

 

 
 
 

Да»                                                                                                     «Нет»

 

 

 
 
 

 
 
 
 

«Да»                                                                                                                            «Нет» 
 
 
 

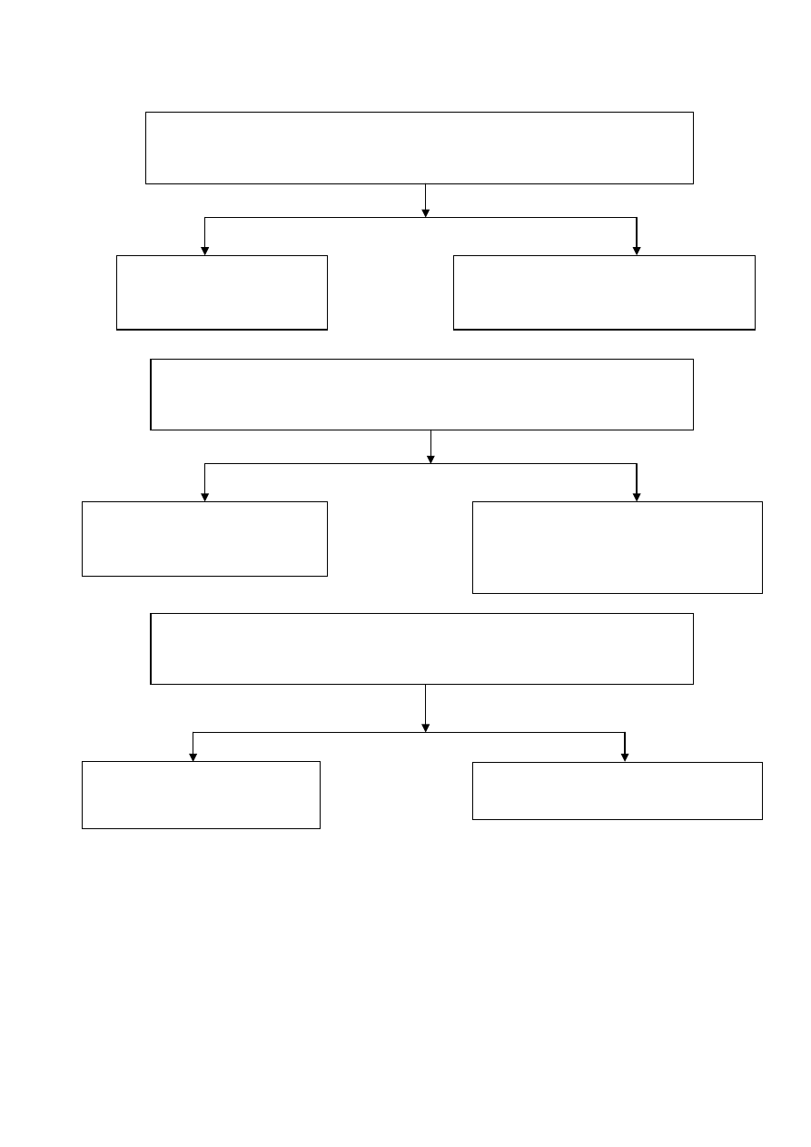
Схема 4 – Схема проведения радиационного контроля на содержание Sr-90 

В схеме под утвердительным ответом «Да» подразумевается соответствие 

полученного  результата  нормативу  удельной  активности  Sr-137  в  ЛРС/ЛРП. 
Ответ  «Нет» 

  если  ЛРС/ЛРП  относится  ко  второй  или  третьей  группе  (по 

критериям радиационной безопасности).  

 
 

Измерение активных проб 

Счетный образец для измерения активности Sr-90 

Измерение в аттестованной геометрии (фракция 1 мм) 

(1-й вариант измерений) 

ЛРС/ЛРП соответствует 

нормативу удельной 

активности по Sr-90 

ЛРС/ЛРП не соответствует нормативу 

удельной активности по Sr-90. 

Необходимо продолжить анализ 

ЛРС/ЛРП соответствует 

нормативу удельной 

активности по Sr-90

 

ЛРС/ЛРП не соответствует нормативу 

удельной активности по Sr-90. 

Если 

а

Sr

 < 

Н

, a (

а

Sr

Δа

Sr

) ≥

Н

 

Необходимо продолжить анализ.

 

ЛРС/ЛРП соответствует 

нормативу удельной 

активности по Sr-90

 

ЛРС/ЛРП не соответствует нормативу 

удельной активности по Sr-90 

Счетный образец для измерения активности Sr-90 

Измерение в аттестованной геометрии, термическое концентрирование 

(зола) (2-й вариант измерений) 

Счетный образец для измерения активности Sr-90 

Измерение в аттестованной геометрии, радиохимическое 

концентрирование (3-й вариант измерений) 

Предыдущая <  | 2321  | > Следующая  | Главная  | pharma-14@mail.ru |  pharmacopeia.ru | Скачать в PDF